나이가 들면 많은 사람들이 무릎이나 손가락 관절이 아프고 움직이기 힘들어지는 퇴행성 관절염을 겪는다.
이 질환은 관절 속에서 뼈와 뼈 사이를 보호하는 연골이 점점 닳아 없어지는 병으로 전 세계적으로 가장 흔한 관절 질환 중 하나다.
하지만 현재 치료는 대부분 통증을 줄여주는 수준에 머물러 있으며, 연골이 망가지는 과정을 근본적으로 멈추게 하는 치료법은 아직 없는 상황이다.
▲(왼쪽부터)한국생명공학연구원 강은정 박사,
이 철호 박사, 김 용훈 박사
한국생명공학연구원(원장 권석윤, 이하 생명연) 국가바이오인프라사업본부 실험동물자원센터 이철호ㆍ김용훈 박사 연구팀은 충남대학교병원 내과 김진현 교수 연구팀과 공동으로 우리 몸속의 ‘SHP(NR0B2)’라는 단백질이 퇴행성 관절염으로부터 연골을 지켜주는 핵심적인 방패 역할을 한다는 사실을 18일 밝혔다.
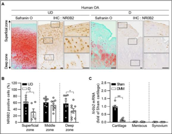
연구팀은 먼저 실제 퇴행성 관절염 환자의 연골 조직과 퇴행성 관절염에 걸린 실험쥐를 분석했다.
그 결과, 병이 진행될수록 SHP 단백질의 양이 급격히 감소한다는 사실을 확인했다. 이는 연골을 보호하는 핵심 성분인 SHP가 사라지면서 관절 파괴가 가속화됨을 의미한다.
이어 SHP 단백질이 제거된 실험쥐를 분석하자 일반 쥐보다 통증은 심해지고 연골 손상 속도는 훨씬 빨라졌다.
반대로 관절에 SHP 단백질을 보충해주자 손상된 연골이 줄어들고 관절 기능이 회복되는 효과가 나타났다.
이러한 사실을 바탕으로 연구팀은 SHP가 연골을 파괴하는 가위 효소(MMP-3, MMP-13)의 생성을 신호 단계에서부터 차단하여 연골 보호막을 지켜내는 작동 원리를 세계 최초로 밝혀냈다.
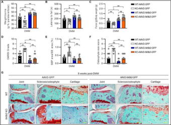
나아가 연구팀은 주사 한 번으로 효과가 오래 지속되는 유전자 치료의 가능성도 확인했다.
SHP 유전자를 탑재한 치료용 바이러스를 관절에 주입하자, 이미 관절염이 진행된 동물에서도 연골 손상이 멈추고 통증이 뚜렷하게 줄어드는 치료 효과를 입증했다.
연구책임자인 이철호 박사는 “이번 연구는 SHP 단백질이 퇴행성 관절염의 발생과 진행 과정에서 연골을 보호하는 중요한 역할을 한다는 사실을 세계 최초로 규명한 것”이라며 “앞으로 SHP를 활용한 치료 전략이 개발된다면 퇴행성 관절염의 진행을 늦추거나 예방할 수 있는 새로운 치료 접근법으로 발전할 수 있을 것”이라고 밝혔다.
이번 연구 결과는 2월 21일 저명한 국제학술지인 Nature Communications (IF 15.7) 온라인판에 게재되었으며, (논문명 : Small heterodimer partner protects against osteoarthritis by inhibiting IKKβ/NF-κB-mediated matrix-
과기정통부 중견연구자사업과 생명연 주요사업의 지원으로 수행되었다.

그림 1. 퇴행성 관절염에서 SHP(NR0B2)의 연골 보호 기능과 IKKβ/NF-κB 신호 조절을 통한 연골기질분해효소 발현 억제 기전 모식도

그림 2. 퇴행성 연골조직 내 SHP(NR0B2)의 발현 감소

그림 3. 퇴행성 관절염 동물 모델에서 SHP(NR0B2) 탑재 AAV 기반 유전자 치료의 효과
