국내 연구진이 전기적 소작기법을 이용해 간암에 대한 면역세포 치료의 효과를 증진시키는 새로운 복합 면역치료법을 개발했다.
한국연구재단(이사장 홍원화)은 성균관대학교 박우람 교수 연구팀이 비가역적 전기천공법(IRE)*을 활용해 간암 병변의 면역억제성 종양 미세환경을 변화시키고, 키메라 항원 수용체(CAR)** 자연살해세포(NK)***의 항암 능력을 증진시키는 결과를 얻었으며, 이에 대한 핵심 분자 경로를 규명했다고 밝혔다. 이는 난치성 고형암 치료의 새로운 전략을 제시하는 중요한 성과로 평가된다.
▲성균관대학교 융합생명공학과 박우람 교수
* 비가역적 전기천공법(IRE, Irreversible electroporation): 고전압의 전기 펄스를 가해 세포막에 복구 불가능한 구멍을 내어 세포를 사멸시키는 비열 전기소작술
** 키메라 항원 수용체 (CAR, Chimeric antigen receptor): 특정 암세포의 특정 항원을 표적할 수 있는 인공으로 제작된 수용체 단백질
*** 자연살해세포(NK, Natural killer): 암세포를 선택적으로 살해할 수 있는 선천면역세포로, 암의 발생 및 전이 등을 효과적으로 억제하여 면역세포기반 항암치료제로써 주목받고 있음
이번 연구는 과학기술정보통신부와 한국연구재단이 추진하는 우수신진연구 지원사업으로 수행됐으며, 생화학 및 분자생물학 분야 국제 저명 학술지인 ‘시그널 트랜스덕션 앤드 타겟티드 테라피(Signal Transduction and Targeted Therapy)에 3월 10일 온라인 개제됐다.
기존의 면역세포 기반 항암치료는 종양의 면역억제 미세환경으로 인해 세포 침투가 제한되고 치료 효과가 떨어지는 문제점이 있었다. 특히 간암은 면역억제 환경이 매우 강해 CAR-NK세포 치료 단독으로는 충분한 항암효과를 기대하기 어렵다는 한계가 있었다.
연구팀은 이러한 문제를 해결하기 위해 임상에서 이미 승인된 비열성 전기소작술인 IRE를 종양 미세환경 개선 수단으로 활용하는 접근법을 고안했다.
IRE는 고전압 펄스 전기장으로 종양세포를 괴사시키며, 이를 통해 손상 관련 분자패턴*과 케모카인**을 방출시켜 종양 미세환경을 NK세포에 유리한 상태로 변화시켰다.
특히 연구팀은 IRE 처리 후 종양 내에서 CX3CL1 케모카인 농도가 현저히 증가해 NK세포 모집이 조기에 일어난다는 사실을 확인했다.
또한 IRE에 의해 생성된 반응성 산소종***의 증가로 인해 잔존 종양세포가 NK세포에 훨씬 더 민감해진다는 메커니즘을 규명했다.
* 손상 관련 분자패턴(DAMP, Damage-associated molecular pattern): 세포 손상이나 괴사 시 세포 밖으로 방출되어 면역세포를 활성화하는 신호 물질로 선천면역을 자극해 항종양 면역반응을 유도
** 케모카인(Chemokine): 면역세포의 이동을 유도하는 화학적 신호 단백질로 특정 면역세포를 염 증 부위나 종양 조직으로 선택적으로 유인함
*** 반응성 산소종(ROS, Reactive oxygen species): 산소로부터 생성되는 반응성이 높은 분자군으로, 세포손상이나 신호전달에 관여하며 과도하게 축적시 세포사멸을 유도함
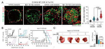
또한, 지질나노입자(LNP)* 기반 유전자 전달 기술을 이용해 생성한 글리피간3(GPC3) 표적 CAR-NK세포를 결합한 결과, 단일 치료보다 훨씬 강력한 종양 제어 효과를 나타냈다.
실험에서는 IRE 처리된 간암세포가 CAR-NK세포에 의해 빠르게 제거됐으며, 다양한 전임상 모델에서도 IRE와 CAR-NK세포 병합 치료가 우수한 종양 억제 효과와 생존 연장을 보였다.
* 지질나노입자(LNP, Lipid nanoparticle): 지질로 구성된 나노미터 크기의 전달체로, 핵산을 보호하고 세포 내로 효율적으로 전달하는 플랫폼
박우람 교수는 “이번 연구는 임상에 이미 진입한 IRE, LNP 플랫폼 및 CAR-NK세포 등을 이용해 국소 종양 환경 개선하고, 정밀한 세포 면역치료를 결합했기에 임상에 더욱 빠르게 적용될 수 있는 병용치료법으로 자리잡을 수 있을 것”이라고 밝혔다.

(그림1) IRE매개의 간암 종양미세환경 변화 및 케모카인 방출

(그림2) 다양한 전임상 모델에서의 IRE와 CAR-NK세포치료 병합 효능 평가











