건국대학교 김동은 교수(융합생명공학과) 연구팀이 mRNA 백신과 치료제의 효능을 떨어뜨리고 부작용을 유발하는 고질적인 난제를 해결할, 혁신적 생산공정 원천기술을 확보했다. 최근 바이오 의약품 시장은 mRNA를 활용한 백신과 치료제 개발이 활발하지만, 합성 과정에서 발생하는 불순물인 ‘이중가닥 RNA(double-stranded RNA, 이하 dsRNA)’가 인체 내에서 과도한 면역 반응을 일으켜 단백질 발현을 방해하고 약효를 저해하는 것이 큰 걸림돌이었다.
연구팀은 이러한 문제를 근본적으로 해결하기 위해, 합성 후 별도의 정제 과정을 거치는 기존 방식 대신 DNA 주형 설계 단계에서부터 dsRNA 생성을 차단하는 차세대 DNA 템플릿 공학 전략으로 ‘NiloT(Nicked Low-dsRNA Template)를 개발했다.
▲김동은 교수(왼쪽)과 이고은 석사과정생(오른쪽)
이번 연구 성과는 핵산 분야 최고 권위의 학술지인 ‘Nucleic Acids Research’(IF=13.1, 상위 3.9%)에 지난 1월 15일자로 온라인 게재됐고, 생물학연구정보센터(BRIC)의 ‘한국을 빛내는 사람들(한빛사)’ 논문으로도 선정됐다.
현재 mRNA 생산에 사용되는 ‘IVT(시험관 내 전사) 공정’에서는 의도치 않게 DNA 말단에서 역방향으로 합성되는 ‘역전사’ 현상이 발생하며 dsRNA 불순물이 만들어진다. 기존 업계는 이를 제거하기 위해 막대한 비용과 시간을 들여 복잡한 정제 공정을 거쳐야 했으며, 이 과정에서 mRNA의 수율이 떨어지는 한계가 있었다.
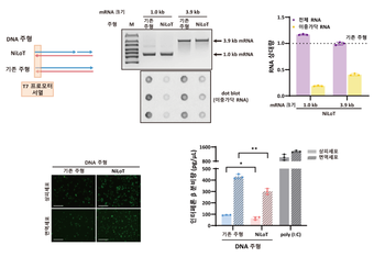
김동은 교수팀은 이러한 문제를 해결하기 위해 사후 정제 방식이 아닌, ‘DNA 템플릿’ 설계 단계에서 dsRNA 생성 원인을 차단하는 전략에 주목했다. 연구팀은 dsRNA의 주요 발생 원인이 프로모터와 상관없이 DNA 말단에서 거꾸로 일어나는 역전사 현상임을 규명하고, 이를 차단하기 위해 DNA 템플릿의 비주형 가닥에 미세한 틈인 ‘Nick’을 도입하는 ‘NiLoT(Nicked Low-dsRNA Template)’ 기술을 세계 최초로 제시했다.
이 기술을 적용하면 전사 과정에서 RNA:DNA 혼성체(R-loop)가 형성되면서 가닥 치환(Strand displacement)이 유도되어, 역전사 반응이 물리적으로 차단되고 dsRNA 생성이 크게 억제된다. 실험 결과, NiLoT 전략은 mRNA 합성 수율 손실 없이 dsRNA 불순물 생성을 획기적으로 줄였으며, 짧은 길이의 mRNA부터 코로나19 백신과 같은 긴 길이의 mRNA까지 폭넓게 적용 가능함을 확인했으며, 최신 염기 변형 기술과도 완벽하게 호환되는 범용성을 보여주었다.
인간 세포 실험에서도 NiLoT 방식으로 생성된 mRNA는 선천성 면역 반응인 인터페론-β 분비를 최소화하는 동시에 목표 단백질 발현 효율을 크게 향상시켜, 면역 부작용을 일으키지 않을 차세대 mRNA 바이오 신약 개발에 활용할 수 있는 원천기술임을 입증했다.
김동은 교수는 “NiLoT 기술은 추가적인 효소나 복잡한 정제 공정 없이도 고순도의 mRNA를 생산할 수 있는 혁신적인 원천기술”이라며, “급성장하는 mRNA 백신 및 치료제 시장에서 국산 RNA제조 기술의 글로벌 경쟁력을 높이는 데 기여할 것으로 기대한다”고 말했다.
이번 연구에는 건국대 융합생명공학과 이고은 석사과정생이 제1저자로, 김동은 교수가 교신저자로 참여했으며, 본 연구는 한국연구재단 바이오의료기술개발사업과 김동은 교수의 교원창업기업 ㈜유니원팜젠(Uniwon PharmGene Co. Ltd.)의 R&D 프로젝트 지원을 받아 수행됐다.

▲NiLoT 전략에 의한 dsRNA 생성 억제 메커니즘 개념도

▲NiLoT 전략을 이용한 고순도 mRNA 생산 및 면역 반응 감소 효과 데이터











