가톨릭대학교 의과대학 병리학교실 조미라 교수(공동 교신저자) 연구팀이 재발을 반복하는 만성 피부질환 ‘건선’의 근본 원인을 조절할 수 있는 새로운 치료 가능성을 제시했다.
이번 연구는 가톨릭대학교 서울성모병원 피부과 방철환 교수(공동 교신저자)와 가톨릭대학교 의과학과 병리학교실 김태호 대학원생(제1저자)이 함께 참여했다.
▲(왼쪽부터)조미라 교수, 방철환 교수, 김태호 대학원생
건선은 피부에 붉은 발진과 각질이 생기고, 가려움과 통증이 반복되는 만성 자가면역질환이다. 면역세포가 과도하게 활성화되면서 피부에 지속적인 염증을 일으킨다. 재발과 악화가 반복되어 환자의 신체적·정신적 부담이 크며, 전신으로 확산되는 경우 사회적 고립과 우울증까지 초래할 수 있는 질환이다.
특히 ‘CD8 조직상주기억 T세포(CD8 TRM)’라는 면역세포가 중요한 역할을 한다. 이 세포는 피부 조직 안에 오래 머물며 염증을 기억하는 특성을 갖는다. 겉으로 증상이 사라져도 이 세포가 남아 있다가 다시 염증을 일으키기 때문에 건선은 쉽게 재발한다.
이 과정에서 핵심적으로 작용하는 물질이 ‘IL-17’이라는 염증 유발 단백질(사이토카인)이다. CD8 TRM 세포가 IL-17을 많이 분비하면 염증이 심해지고 병이 악화된다. 이에 연구팀은 이 면역세포가 왜 계속 과도하게 활성화되는지 의문을 가지고 연구를 진행했다.
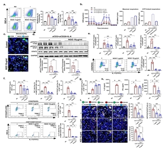
연구진은 면역세포 안에 있는 ‘미토콘드리아’에 주목했다. 미토콘드리아는 세포가 에너지를 만드는 기관으로, 흔히 ‘세포의 발전소’라고 불린다. 건선 환자의 CD8 TRM 세포에서는 미토콘드리아 기능이 비정상적으로 변화해 있었다. 활성산소(ROS)가 과도하게 증가하고, 산소 소비 능력(OCR)은 떨어져 있었다.
이러한 변화는 세포 안에서 ‘STAT3’라는 신호 단백질이 과도하게 활성화되도록 만들고, 결국 IL-17 분비를 촉진한다. 이를 ‘미토콘드리아–STAT3–IL-17 축’이라 부른다. 쉽게 말해, 세포의 에너지 공장 이상이 염증 신호를 증폭시키는 악순환을 만든다는 뜻이다.
연구팀은 ‘나노그래핀옥사이드(Nano Graphene Oxide, NGO)’라는 탄소 기반 나노물질을 활용했다. 나노물질은 머리카락 굵기의 수만 분의 1 크기로, 세포 안으로 정밀하게 들어가 기능을 조절할 수 있다. 인비씨티(주) 기업과 공동연구를 통해 이러한 나노그래핀옥사이드를 안정되게 전달하는 방법을 고안하였다.
실험 결과, 나노그래핀옥사이드를 처리하자 건선 관련 면역세포에서 다음과 같은 변화가 나타났다. ▶ 증가해 있던 활성산소가 감소, ▶ 떨어져 있던 미토콘드리아 기능 회복, ▶ 과도하게 활성화된 STAT3(인산화 STAT3) 감소, ▶ IL-17 분비 세포 수 감소, 이는 나노그래핀옥사이드가 단순히 염증을 억제하는 것이 아니라, 면역세포의 에너지 대사를 정상화함으로써 염증의 근본 신호를 차단한다는 의미다.
연구팀은 시험관 실험을 넘어 건선 유도 마우스 모델에서 나노그래핀옥사이드의 효과를 확인했다. 건선이 유발된 동물에서는 피부와 면역기관에서 CD8 TRM 세포와 IL-17 발현이 크게 증가했지만, 나노그래핀옥사이드를 투여한 그룹에서는 염증 관련 세포가 현저히 감소했고, 피부 병변 지표(PASI 점수) 역시 뚜렷하게 개선됐다.
조미라 교수는 “이번 연구는 건선의 재발을 일으키는 CD8 TRM 세포의 대사 이상을 미토콘드리아 단계에서 조절할 수 있음을 확인한 것으로 단순히 염증을 억제하는 것이 아닌, 질병을 반복시키는 근본 신호를 차단하는 새로운 치료 전략이 될 것”이라며 밝혔다.
더 나아가 실제 건선 환자의 혈액에서 분리한 면역세포(PBMC)를 대상으로 한 실험에서도 동일한 결과가 확인됐다. 나노그래핀옥사이드 처리 후 미토콘드리아 기능이 정상 수준으로 회복되었고, IL-17을 분비하는 면역세포 비율이 유의미하게 감소했다. 이는 실험실 수준을 넘어, 실제 환자 면역세포에서도 동일한 조절 효과가 나타났다는 점에서 의미가 크다.
방철환교수는 “기존 치료제 중 일부는 JAK-STAT 신호를 억제하지만, 장기 사용 시 효과 감소나 내성 문제가 보고되고 있고, 이번 연구는 면역세포의 에너지 대사 자체를 조절함으로써 새로운 접근 가능성을 제시했다는 점에서 차별성을 가진다”라고 밝혔다.
한편, 이번 연구는 나노기술 기반 면역연구 분야의 국제 저명 학술지 Journal of Nanobiotechnology(Impact Factor 12.6)에 “NGO ameliorates psoriasis by modulating mitochondrial function and suppressing pSTAT3–IL-17–expressing CD8+ TRM cells”라는 제목으로 게재됐다.

▲그림1. NGO-매개 IL-17 발현 면역세포 내 미토콘드리아 항상성 및 STAT3-IL-17 신호 조절에 관한 조사

▲그림2. NGO에 의한 STAT3-IL-17축 매개 CD8+ 조직상주기억 T세포 억제를 통한 건선 마우스 모델의 치료 효과에 관한 조사

▲그림3. NGO에 의한 건선 환자 유래 면역세포 내 미토콘드리아 기능 회복 및 STAT3-IL-17축 억제에 관한 조사

▲그림4. 요약 그림











